bevictor伟德官网
首页
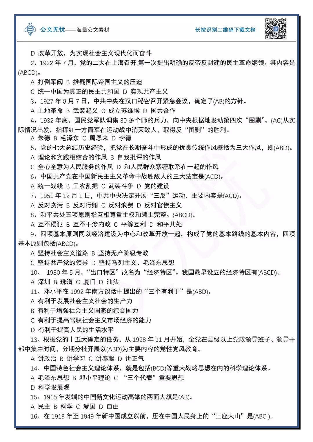
学校概况
学院简介
校园风光
资料下载
组织机构
党政管理机构
教学机构
教辅机构
新闻公告
新闻动态
通知公告
信息资讯
预决算公开
教务信息
课表查询
成绩查询
智慧门户
招生就业
招生信息
就业指导
学生管理
学生处
文明之窗
通知公告
校园文化
文明教育
创建动态
道德建设
志愿服务
文档资料
师生风采
媒体河艺
主题教育
会议消息
学院文件
学习资料
简 报
特色活动
党史学习教育
新时代主题教育
智慧党建
主题教育
会议消息
学院文件
学习资料
简 报
特色活动
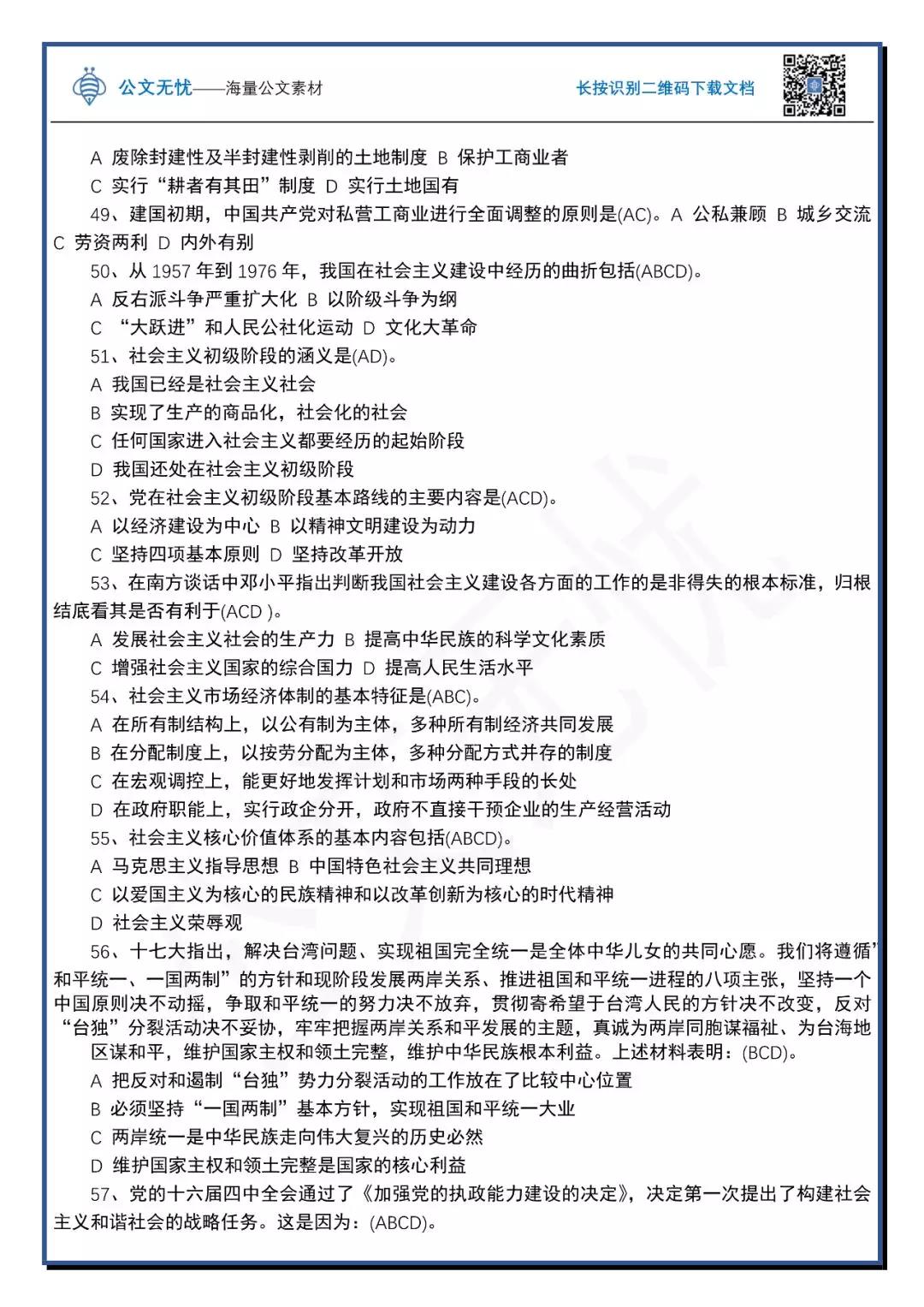
党史学习教育
新时代主题教育
您当前位置:
首页
-
主题教育
-
学习资料
- 正文
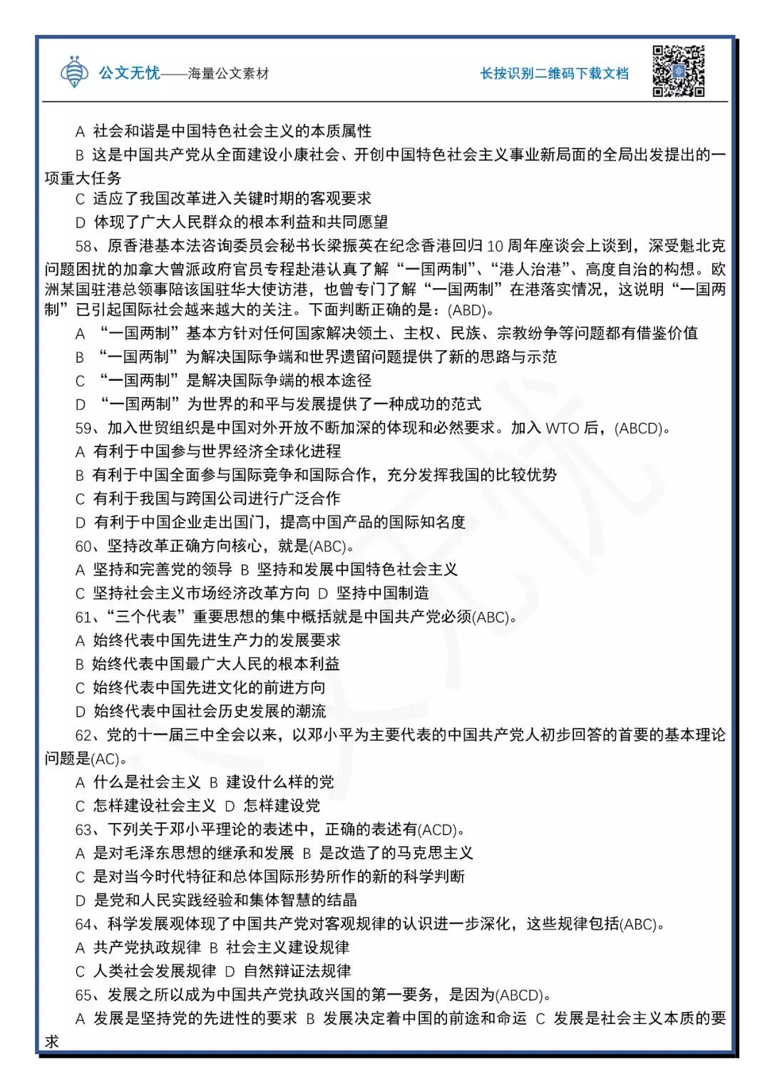
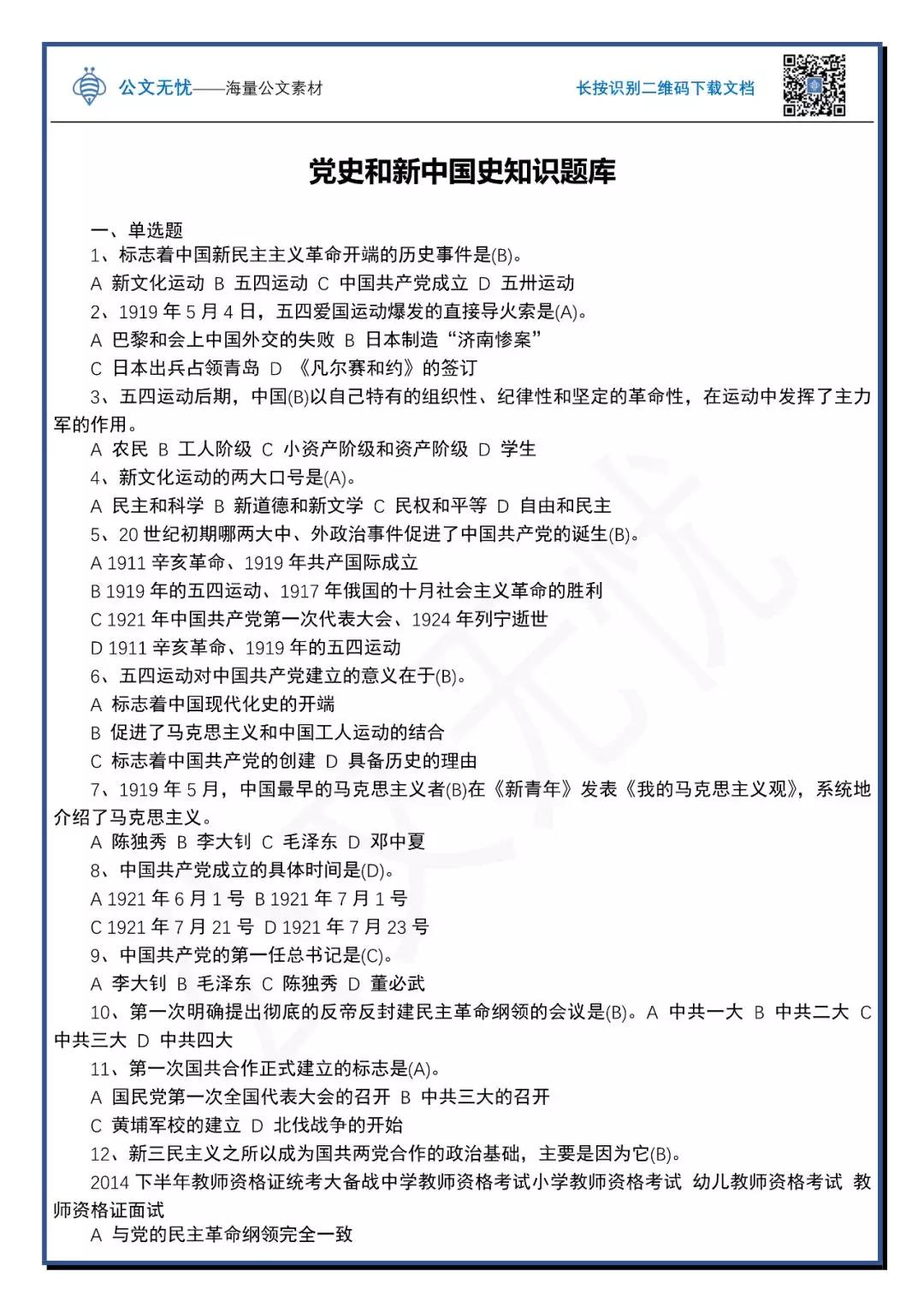
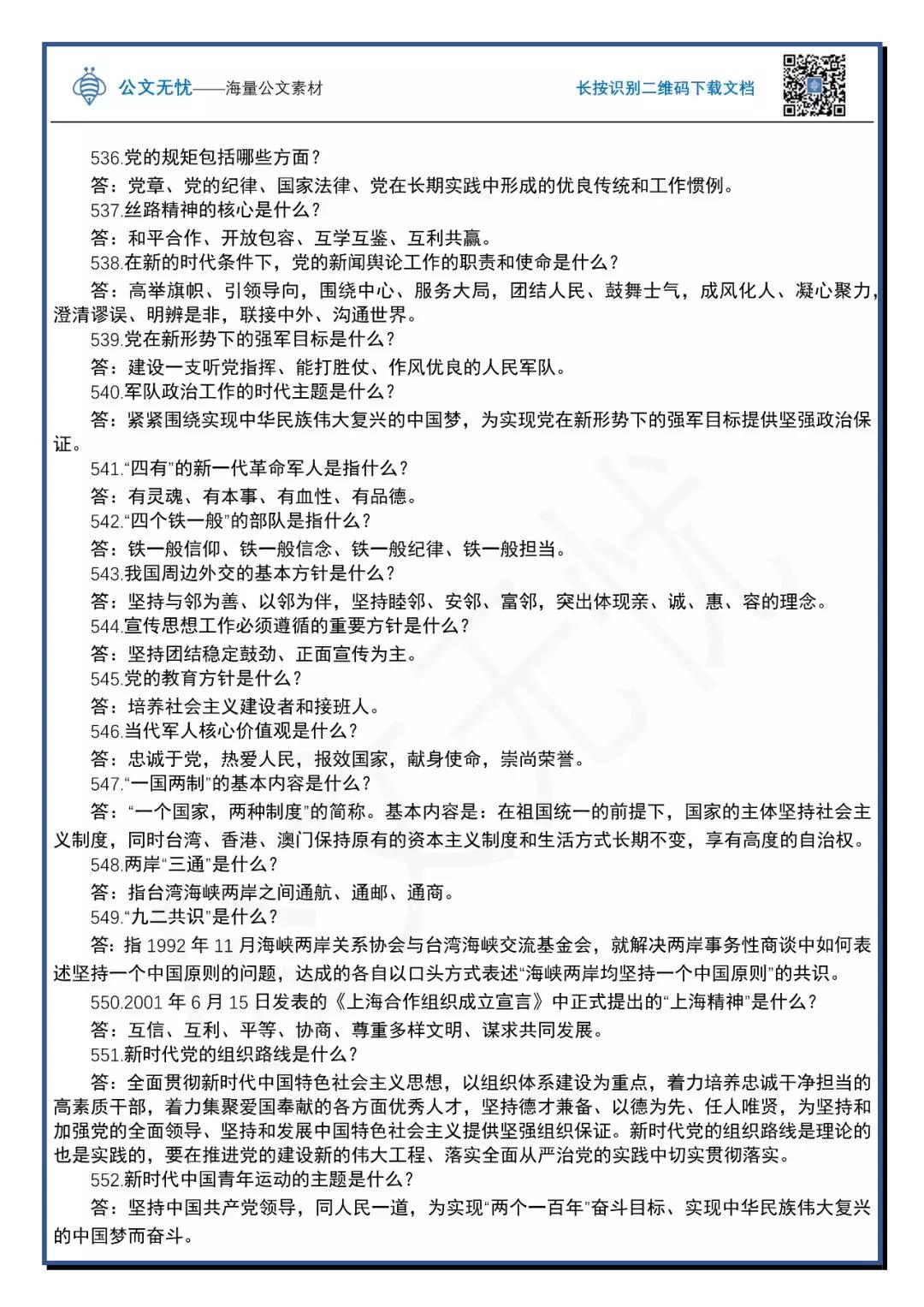
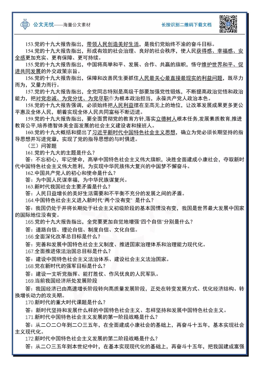
学习资料
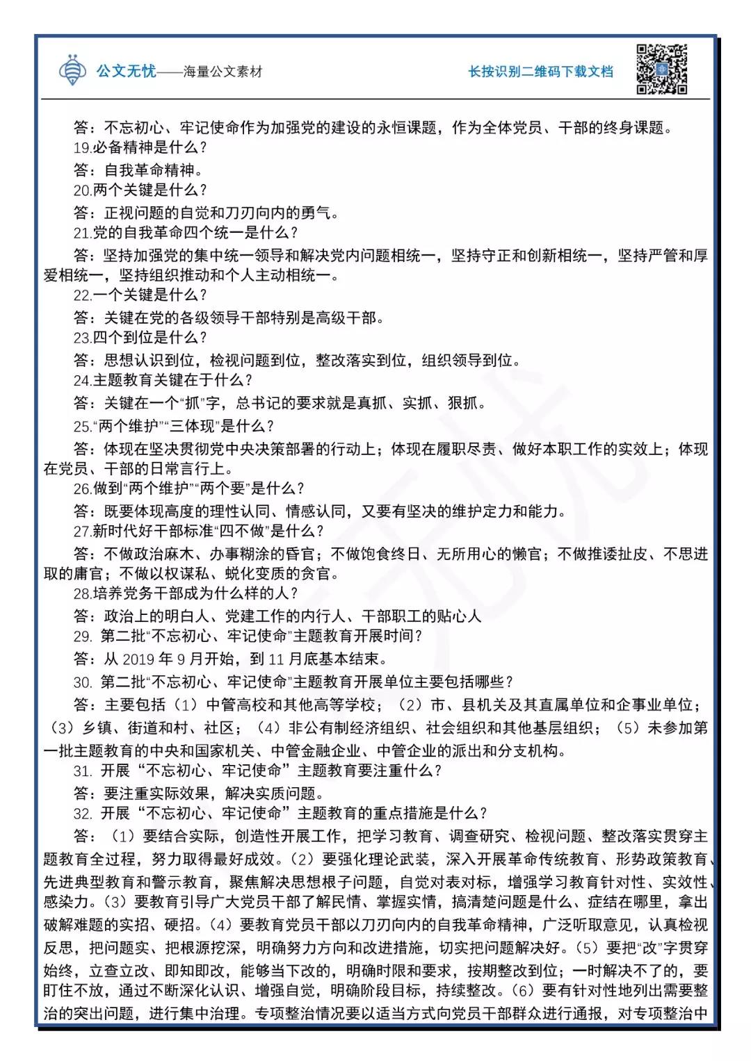
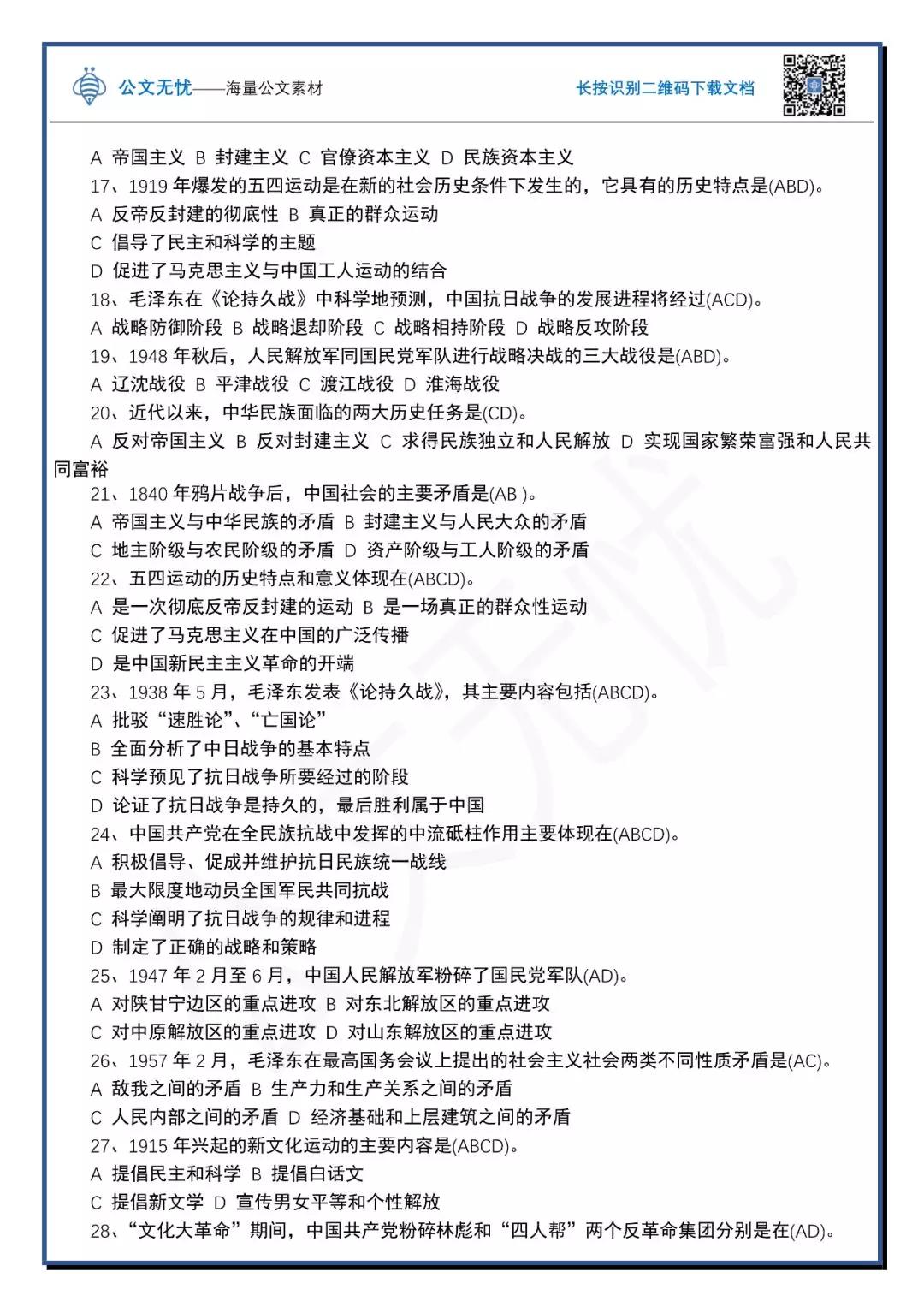
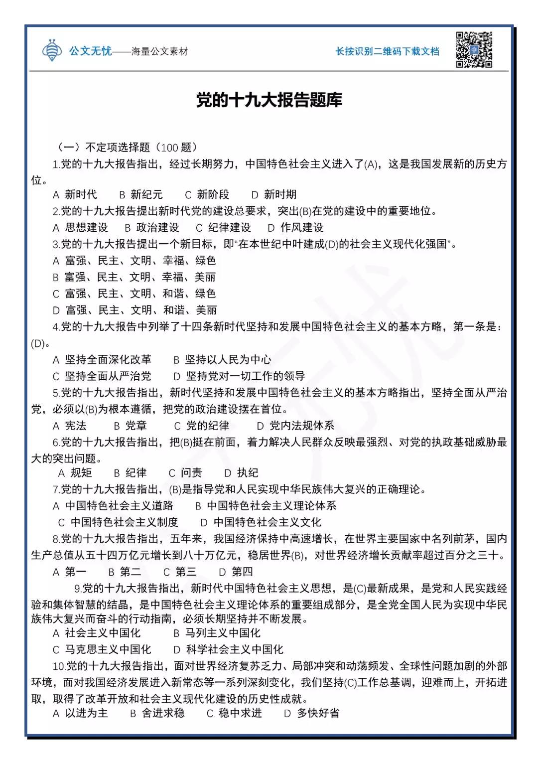
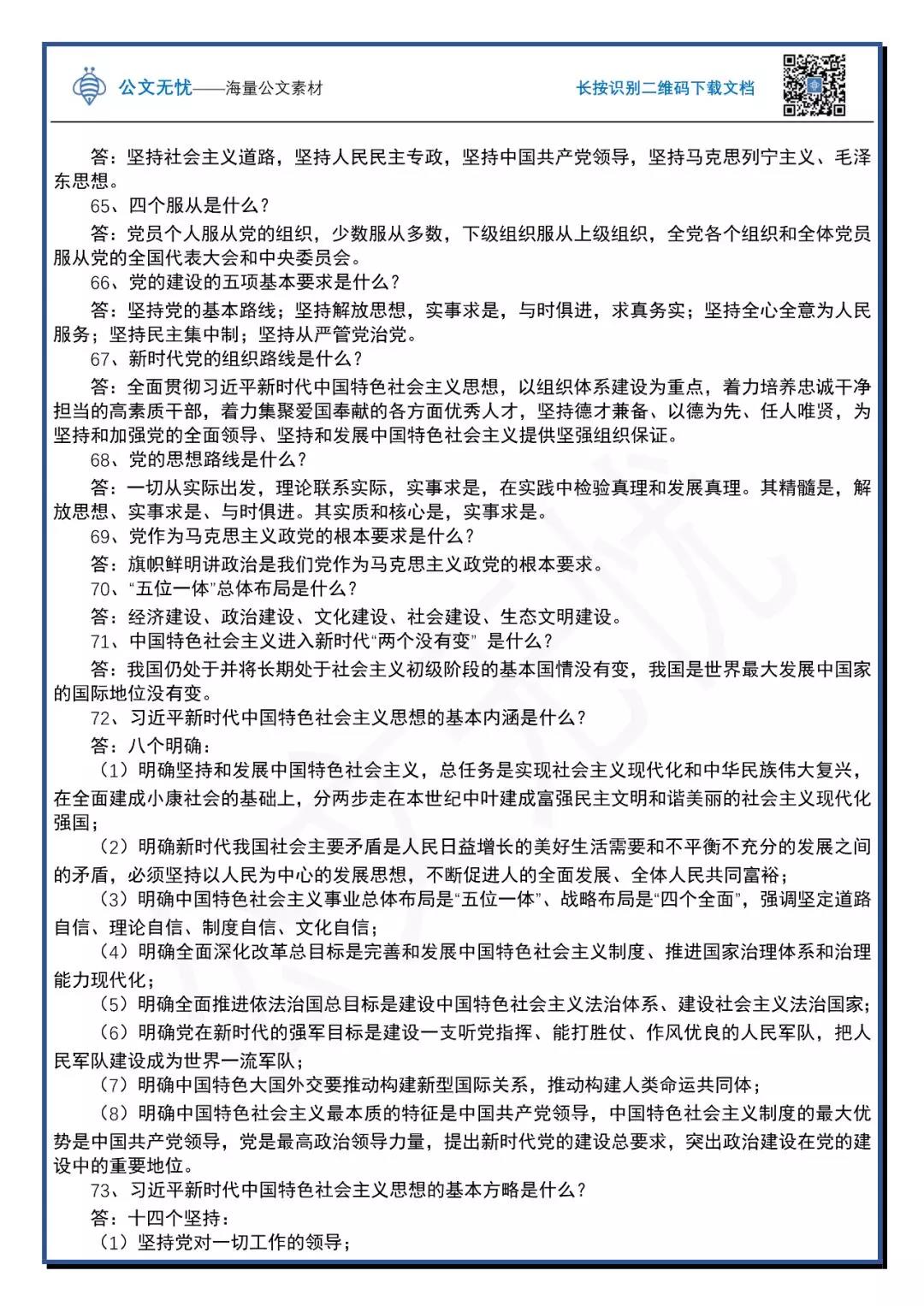
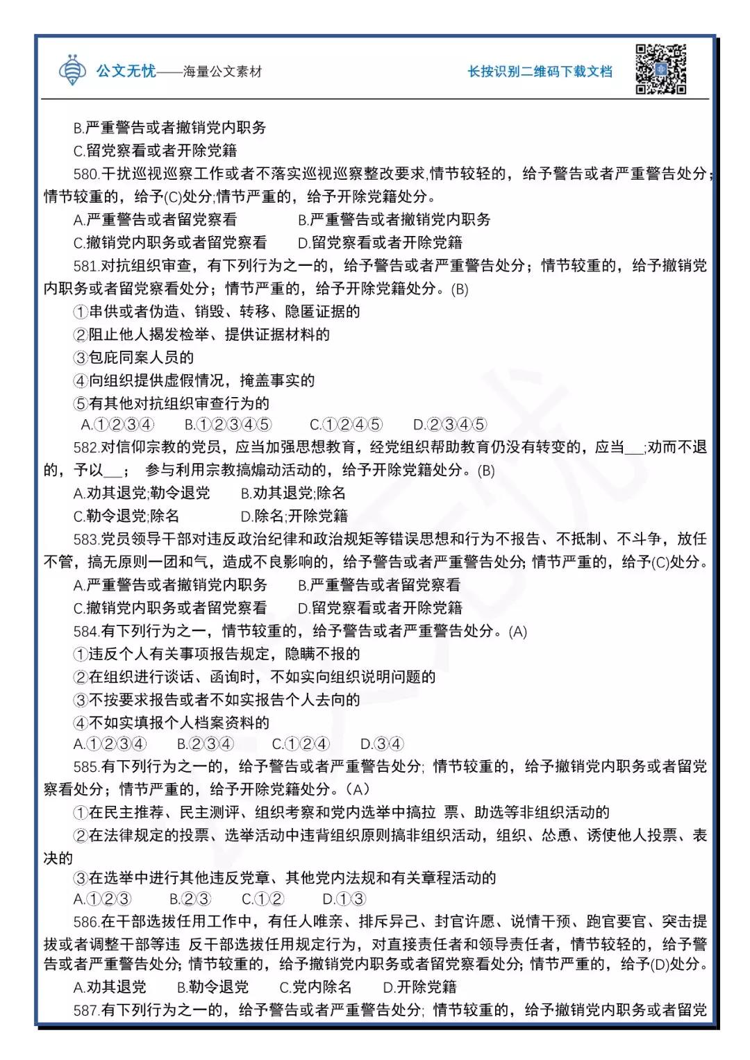
主题教育应知应会内容
发布人:
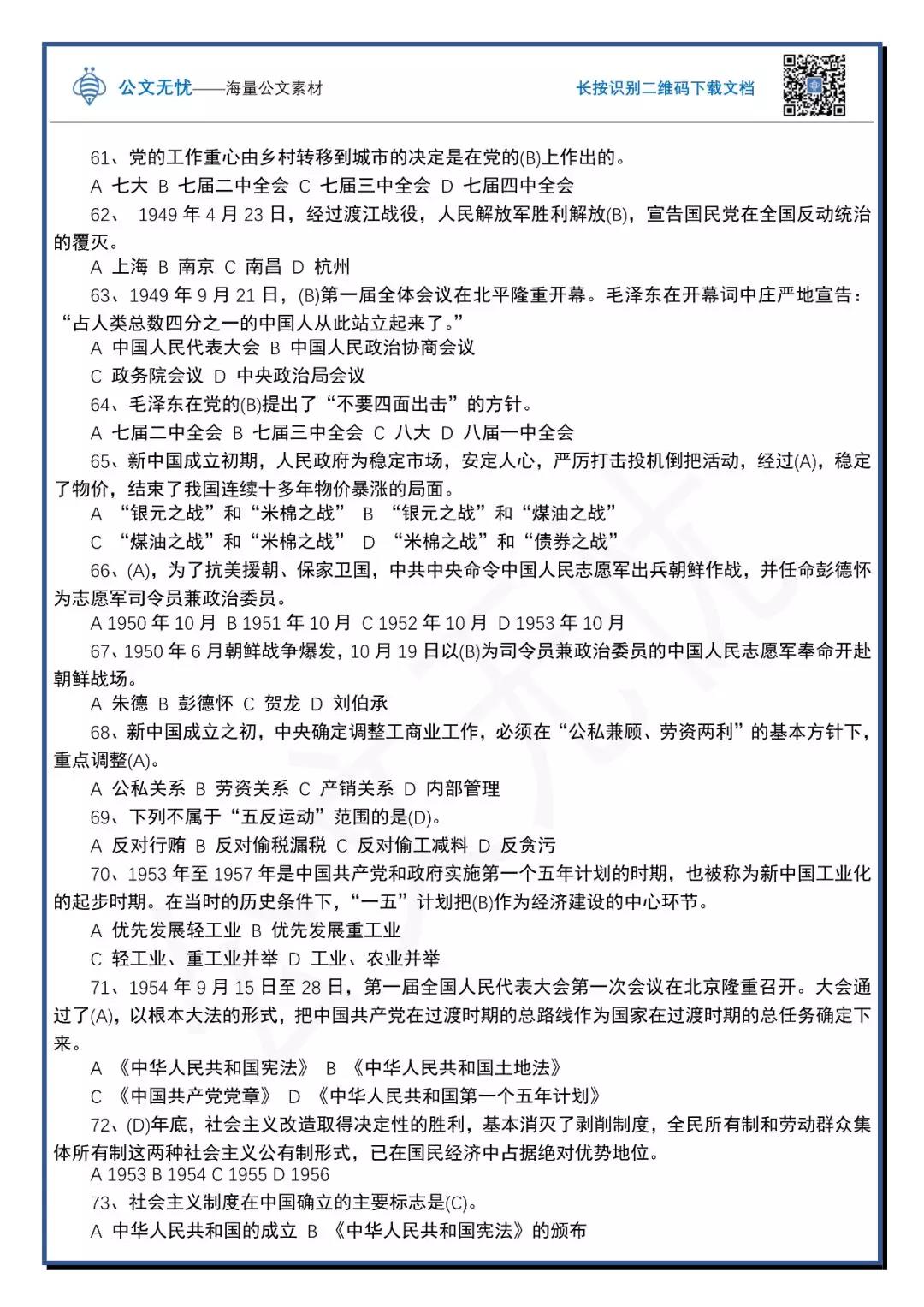
时间:
2019-10-28
浏览次数:
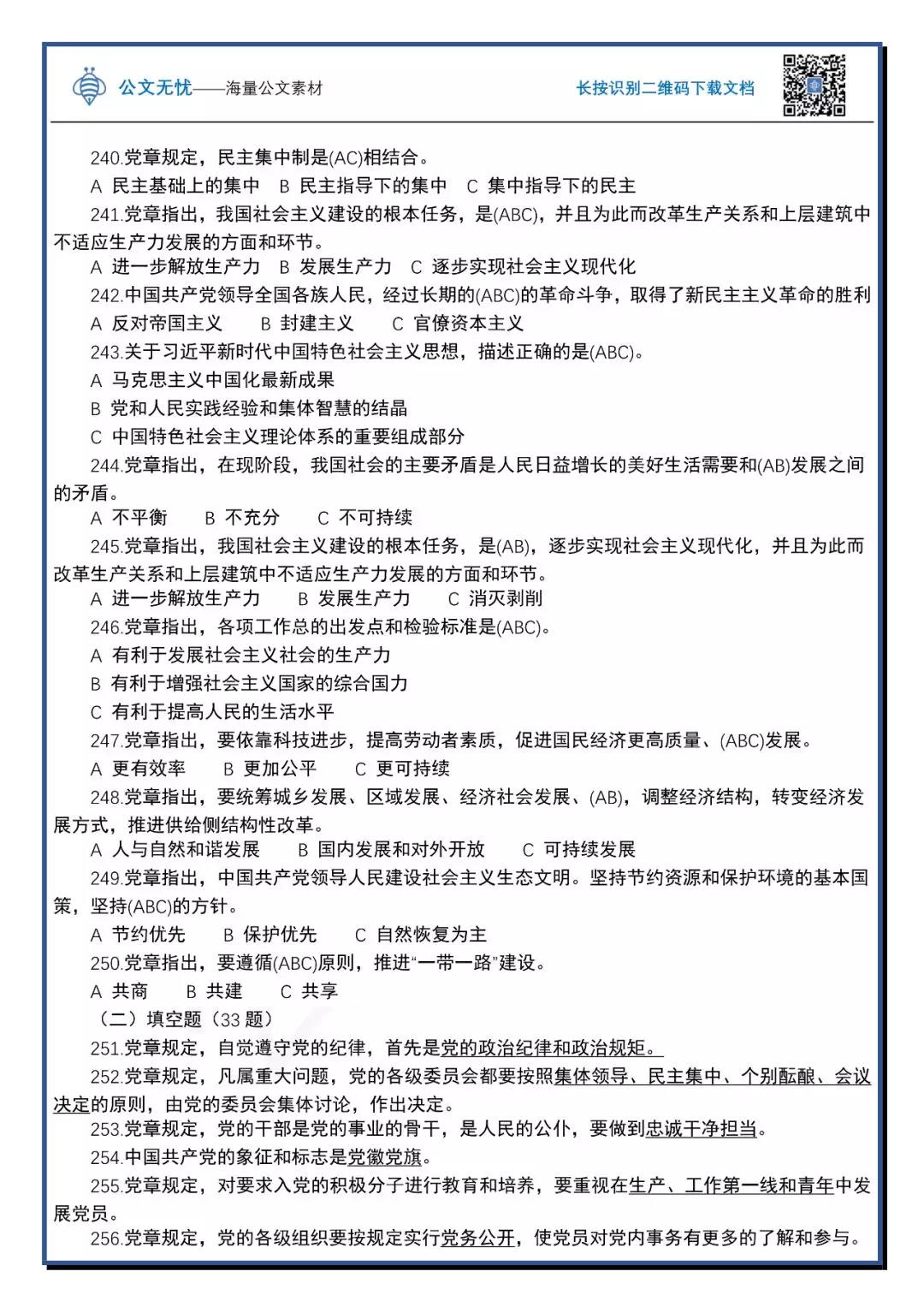
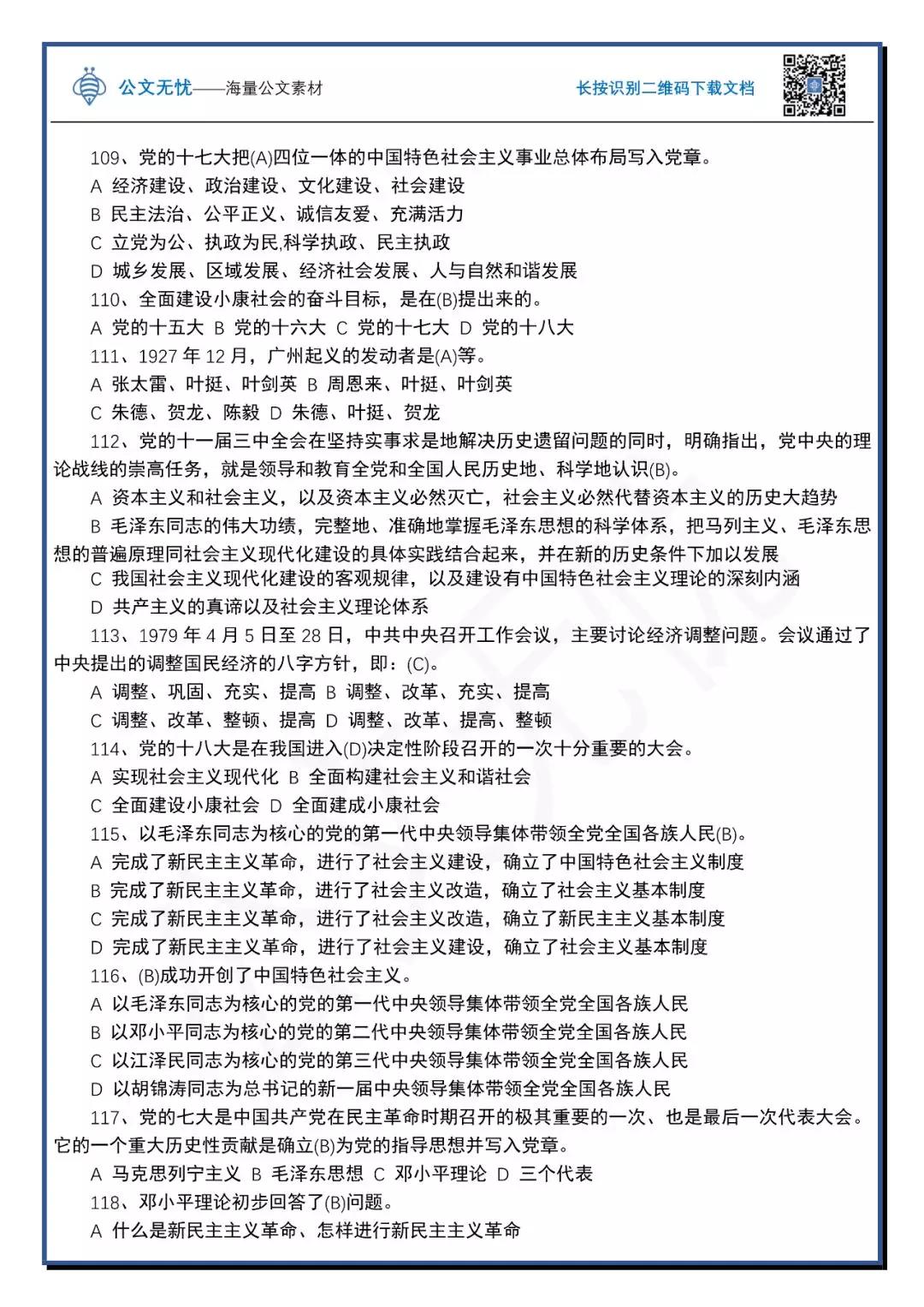
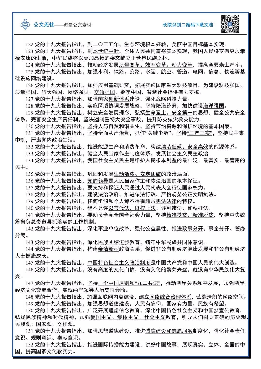
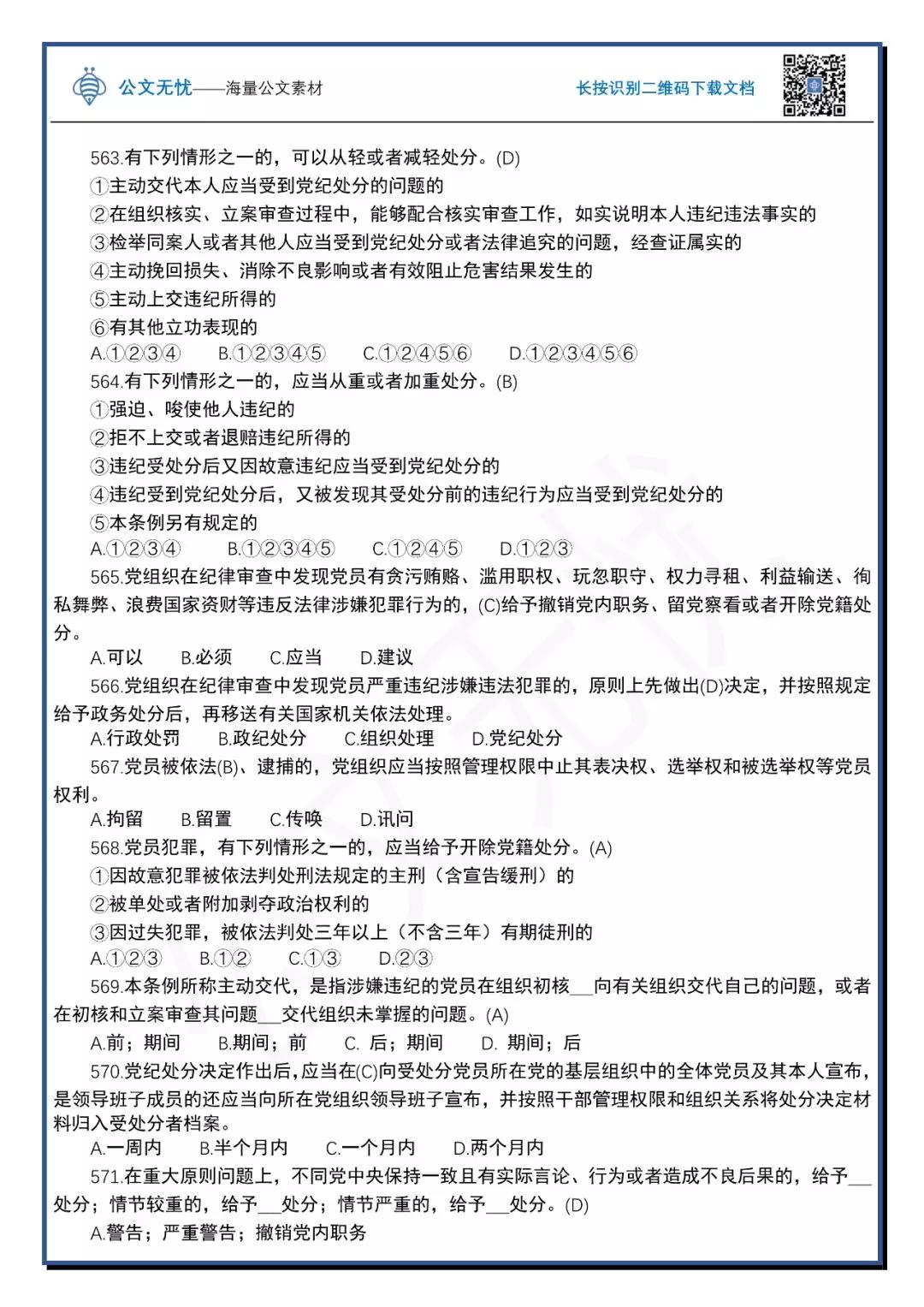
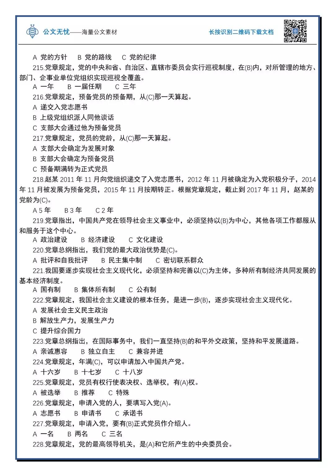
次